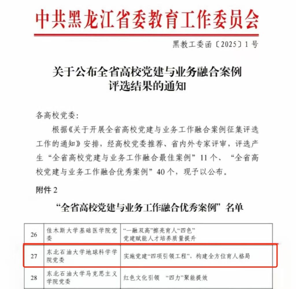
近日,中共黑龙江省委教育工委公布了全省高校党建与业务融合案例评选结果,经学校党委推荐,省内外专家评审,Ky官网党委撰写的《实施党建“四项引领工程”,构建全方位育人格局》案例入选“全省高校党建与业务工作融合优秀案例”。

学院党委高度重视此次案例申报评选工作,认真部署,精心组织。党委组织部对推荐材料层层审核把关,有力推进了党的基层组织建设,圆满完成申报工作,并取得满意成效。
Ky开元集团党委始终坚持政治建设为统领,以立德树人为根本任务,以提高人才培养质量为核心,实施党建“四项引领工程”,秉持服务地方的育人理念,充分发挥科研育人功能,打造具有地学特色的“三全育人”工作格局。下一步,学院党委将在学校党委的领导下,坚持以习近平新时代中国特色社会主义思想为指导,深入学习贯彻落实党的二十大及二十届历次全会精神,坚持和加强党的全面领导,坚守为党育人、为国育才的初心使命,树牢党建与业务工作融合发展理念,创新打造融合发展有效载体,促进学院党建与人才培养、科学研究、社会服务、文化传承创新、国际交流合作等业务工作一体推动、融合发展。解放思想,奋楫争先,积极落实学校第二次党代会目标任务,以高质量党建引领学校高质量发展,坚定不移推进学校基层党组织建设,为加快建设国内著名国际知名的一流能源大学提供坚强组织保证。
据悉,自2024年10月以来,省委教育工委充分发掘总结并交流推广高校党建与业务深度融合的创新做法和有益经验,以点带面推动高校基层党建提质增效,加快推进“一融双高”,面向全省高校开展党建与业务工作融合案例征集评选活动。最终评选产生“全省高校党建与业务工作融合最佳案例”11个、“全省高校党建与业务工作融合优秀案例”40个。入选案例向全国高校思政网、龙江先锋网、省教育厅高校党建成果展示专栏等推荐,编制《黑龙江省高校党建与业务工作融合案例汇编》,采取线上与线下相结合等方式进行宣传展示。